学生工作
当前位置: 首页 - 人才培养 - 学生工作 - 正文

我院组织全体学生学习疫情防控相关文件

作者:发布时间:2020-06-02来源: 访问量:

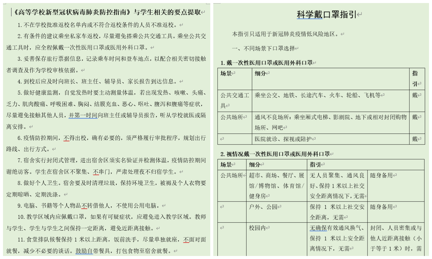
(通讯员:郭霖)根据当前常态化疫情防控形势和复工复产复学需要,我院全体学生于5月27至31日学习了《公众科学戴口罩指引(修订版)》、《夏季空调运行管理与使用指引(修订版)》和《高等学校新型冠状病毒肺炎防控指南》三个疫情防控文件。为保证学习效果,学工办老师在认真研读文件的基础上,根据将来学生复学返校可能面临的防控重难点,结合学院学生具体情况,对文件内容进行了梳理与提炼,整理出相关学习要点,由年级辅导员具体负责组织学生学习。

主题班会上,所有同学认真学习了不同生活场景下是否需要佩戴口罩及口罩种类,针对性了解了校园内人员的防护建议。考虑到我校学生宿舍是分体式空调的情况,安全委员们带领同学们重点研读了《夏季空调运行管理与使用指引(修订版)》文件中第四部分,分体式空调开启前的准备和运行中的管理与维护要点,引导同学们在疫情防控的特殊状态下安全、健康、合理的使用空调。最后,大家还对学工办老师整理的《〈高等学校新型冠状病毒肺炎防控指南〉要点》进行了逐条学习,了解了返校后乘坐公共交通工具、食堂就餐、教学区活动等情况下的安全防护措施。

地信21802班王健生同学说:“本次学习让我更加深切的体会到学校、学院和老师们对我们身体健康的关心与关注,同时也让我对个人卫生与健康更加重视,这不仅是对自己负责,也是对他人负责。”

此次学习,加强了同学们在常态化疫情防控形势下的个人防护意识,为如何做好不同生活场景下的个人防护提供了正确有效的指引,也为将来学生复学返校后,师生如何进行日常防控提供了科学依据。

  • 地址:湖北省武汉市蔡甸区大学路111号
  • 邮编:430100
  • 电子信箱:Geoscience@yangtzeu.edu.cn

联系方式

学院办公室:027-69111650

教学办公室:027-69111218

一流学科建设办公室:027-69111109

学生工作办公室:027-69111203

关注我们

Copyright ©  2025 All Rights Reserved 英国威廉集团 版权所有