威廉williamhill —— 英国威廉集团欢迎您!今天是:

英国威廉集团

党建工作
当前位置: 首页  >  正文

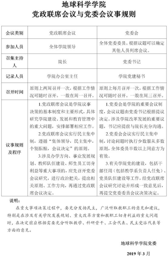
英国威廉集团党政联席会议与党委会议事规则

时间:2020-09-29   来源:    访问量:

版权所有:威廉希尔williamhill(英国)官方网站-Official Website

邮编:430100

电子信箱:Geoscience@yangtzeu.edu.cn

学院办公室:  027-69111650          教学办公室 :  027-69111218

一流学科建设办公室:  027-69111109          学生工作办公室:  027-69111203